Модуль вывода ТУ «МТУ4МЕ». Руководство по эксплуатации
×
Меню

2.2.8 Подключение объектов телеуправления (выходов ТУ)

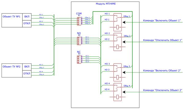
Подключение объектов ТУ производится в соответствии с алгоритмом работы конкретного объекта телеуправления. При этом могут быть задействованы как НО, так и НЗ контакты выходных разъемов. На рисунке 7 показано подключение двух объектов ТУ с применением НО контактов.
 
Рисунок  7 - Подключение двух объектов ТУ  при использовании нормально открытых контактов.